科技赋能绘就振兴蓝图

作者: 时间:2020-04-20 点击数:




图1 技术路线图

图2 走访调研英苗农机合作社

图3 走访调鸬鸟果农专业合作社


图4 英苗农机合作社当前发展中存在问题及发展建议


图5 鸬鸟果农专业合作社当前发展中存在问题及发展建议

图6 村民满意度调查

图7 千万工程下溪口村的相关优秀措施调研成果

图8 前庄村座谈会


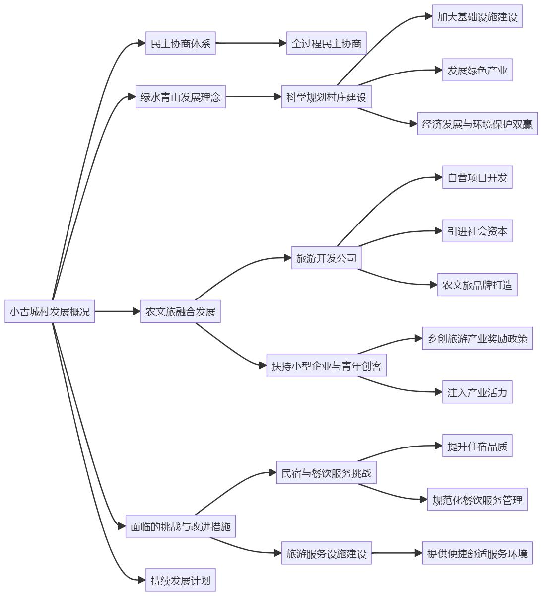
图9 千万工程下小古城村的相关优秀措施调研成果




图10 千万工程下钱庄村的相关优秀措施调研成果

图11 与调研地签订大学生实践基地协议

21



版权所有 © 2010-2017 浙江机电职业技术大学自动化学院 浙ICP备15022814号-2  浙ICP备15022814号-3

地址:浙江省杭州市滨江高教园滨文路528号 邮编:310053 招生电话:0571-87773018