张昂1,郭硕2
1. 中国工业互联网研究院测试认证所 2. 北京市大兴区旧宫镇人民政府
工业互联网包含了网络、平台、数据、安全四大体系,它既是工业数字化、网络化、智能化转型的基础设施,也是互联网、大数据、人工智能与实体经济深度融合的应用模式,同时也是一种新业态、新产业。我国高度重视工业互联网的发展。2017年11月27日,国务院发布《关于深化“互联网+先进制造业”发展工业互联网的指导意见》,正式拉开了我国工业互联网发展的序幕。2018年起,国务院政府工作报告连续6年对发展工业互联网作出重要部署。实现工业互联网创新发展的重点在培育人才,特别是培养出一支服务于制造业生产和运维一线岗位的人才队伍。他们不仅需要掌握专业知识和技能,还需要在实践工作中运用自己的知识和技术,帮助企业完成数字化转型,进而实现产业的整体高速发展。
一、工业互联网行业技术技能人才需求情况
(一)工业互联网行业发展状况
从行业发展规模看,工业互联网产业发展态势总体向好,经济规模稳步增长。2021年,全球59个工业国家工业互联网经济规模增速与2020年水平基本保持一致,产业增加值规模持续扩大。2018年至2021年,中国工业互联网产业增加值由2.79万亿元增加至4.10万亿元,工业互联网产业增加值占GDP比重由3.03%增加至3.58%。2021年,中国工业互联网产业发展保持强劲增速,名义增速达14.53%。2022年中国工业互联网产业增加值规模达到4.45万亿元,整体延续平稳发展态势。
从产业链看,工业互联网产业链主要由网络层、平台层、应用层以及工业企业组成,分别处于产业链的上、中、下游。上游主要提供传感环境、网络等基础保障,包括传感器、控制器、工业级芯片、智能机床、工业机器人、网络等,代表企业有思科、中兴、华为以及电信等运营商;中游主要为工业互联网提供开发环境、运营环境、软件应用和安全保障等,具体涉及工业互联网平台、工业软件、云计算、数据中台、边缘计算服务等,代表企业有航天云网、浪潮云洲、阿里、腾讯等;下游主要为在工业设备企业中应用的典型工业互联网场景,如新能源设备、智能装备等全面系统性优化场景,代表企业有中车、一汽、三一重工等。
从技术发展方向看,工业互联网由网络、平台、数据、安全四大体系构成。其中,网络是基础,平台是中枢,数据是要素,安全是保障。网络是实现工业全系统、全产业链、全价值链泛在深度互联的基础,包括网络互联体系、标识解析体系和信息互通体系,支撑形成实时感知、协同交互、智能反馈的生产模式。平台是面向制造业数字化、网络化、智能化需求,向下接入海量设备、自身承载工业知识与微服务、向上支撑工业App开发部署的工业操作系统,是工业要素全面连接和工业资源配置的中心。数据是实现各类资源市场化的重要要素,通过构建工业互联网数据资源管理体系,提供“低成本、快部署、易运维、强安全”的轻量化应用,能够赋能广大中小企业快速形成自身数字化能力,降低数字化转型门槛。安全涉及设备安全、控制安全、网络安全、应用安全和数据安全等五个方面,安全体系建设能有效保障工业互联网平台及其应用的可靠运行,降低工业数据被泄露、篡改的风险。
从行业发展特点看,信息技术(InformationTechnology,IT)与运营技术(OperationTechnology,OT)的深度融合是工业互联网发展的重要支撑。IT技术包括云计算、大数据、区块链、计算机软件等;OT涵盖机电一体化、生产工艺、检测与监控等。发展工业互联网可以从不同环节切入,例如,从云计算切入、从物联网切入,从生产环节的任意一环或物理信息系统(CPS)的任意一层切入。因此,工业互联网不是OT和IT技术的简单叠加,而是二者的深度融合。通过大数据、物联网、人工智能、区块链等新兴技术的有效支撑,IT与OT在工业互联网体系中能够有效配合并深度融合。
从区域布局看,我国实施工业互联网创新发展战略以来,广大市场主体积极探索,工业互联网向各领域加速拓展,已覆盖原材料装备、消费品等制造业大类,涉及30余个重点行业,形成了大批具有示范带动效应的试点示范项目和产业基地。过去三年,工业和信息化部共遴选出全国范围内258个工业互联网试点示范项目,评选出上海、北京、武汉、深圳4个国家新型工业化产业示范基地,同时支持长三角三省一市、广东、山东、成渝等地创建工业互联网示范区。全国30多个省市明确对“工业互联网”给予政策支持,并通过设立专项、建立专班等方式加大投入力度,因地制宜推动工业互联网发展,初步形成系统推进、梯次发展、优势互补的产业发展格局。
从行业发展趋势看,“十四五”时期,将是工业互联网发展的关键发展期。工业互联网创新发展将在基础设施建设、融合应用发展、创新能力提升、产业生态培育等方面持续走深向实,包括但不限于企业内网升级进程加快推进,标识解析体系不断完善,工业互联网平台技术供给质量和应用服务水平大幅提升,工业互联网大数据中心进一步实现专业化、定制化和智能化,网络安全保障体系切实增强基础设施安全可控水平。工业互联网新模式加速向机械装备、汽车、能源、化工等实体经济重点领域渗透应用,“5G+工业互联网”融合应用不断深化,形成一批可复制可推广的典型案例和应用场景。2021年至2025年,预计我国工业互联网市场规模的年均增速可达13.6%。
(二)工业互联网行业技术技能人才需求分析
1.工业互联网行业技能人员从业岗位
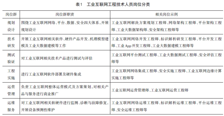
工业互联网涉及网络、平台、数据、安全各不同的技术方向对人才岗位能力的需求侧重也各有不同。2021年9月,人力资源和社会保障部与工业和信息化部联合发布了《工业互联网工程技术人员国家职业技术技能标准》(简称《职业标准》)。《职业标准》对工业互联网从业人员的专业活动内容进行规范细致描述,明确了各等级技术技能人员的工作领域、工作内容以及知识水平、专业能力要求。按照《职业标准》定义,本研究将工业互联网涉及岗位按照规划设计、技术研发、测试验证、工程实施、运营管理和运维服务进行岗位分类,形成六大岗位群,其对应岗位职责及相关岗位示例见表1所示。

2.工业互联网行业技能人员从业规模和学历结构
研究显示,2022年,工业互联网带动就业达到2908.71万人,新增105.02万人,其中,直接产业将带动新增就业36.01万人,渗透产业新增就业69.01万人。本研究聚焦工业互联网核心产业体系,选取了工业互联网岗位关键词,通过对某主流招聘平台的数据库进行关键词检索,结果显示,该平台上2021年工业互联网岗位数量在4.4万个以上,从业人员需求量超过20万。从变化趋势看,2019年该机构工业互联网人才招聘需求同比增长30.4%,2020年同比增长64.4%,2021年同比增长93.4%,行业的快速发展带来了大量的从业需求。对平台上岗位的学历需求进一步分析,当前工业互联网人员学历需求以本科和高职为主,分别占52.9%和33.1%,两者总占比超八成。
3.未来工业互联网行业技术技能人才需求情况
当前工业互联网面临人才供需不匹配的问题。从数量上看,2022年我国工业互联网产业人才缺口数量约168万人;按照目前的人才培养模式测算,到2025年,人才缺口数量将达到254万人左右。从结构上看,工业互联网专业技术技能人才短缺,制造业企业面临一线技工、技能人才专业素质不高、能力不足等难题。
根据检索数据统计得出,在2021年工业互联网从业人员中,规划设计类岗位需求量最高(为43.22%),其次为工程实施类(为41.39%)。工业互联网仍处于发展的初期,各类应用正在不断向纵深拓展,技术创新与产品创新层出不穷,因此,对于规划设计和工程实施人才需求巨大。
从具体岗位看,调研发现,企业目前对工业App开发工程师的需求最为紧缺,平台架构工程师、行业应用开发工程师、边缘计算实施工程师紧缺度也较高。
4.工业互联网行业技术技能岗位能力素质新要求
(1)岗位特点与产业链紧密相关。工业互联网不仅可应用于多种垂直行业,而且在设计、生产制造到售后维护、反馈等各个环节中参与了行业流程中的多个部分。工业互联网所覆盖的一些国民经济重点行业,比如工程机械、电子信息和高端装备制造业等,产品设计与生产过程特别复杂,制造周期长,对供应链的配套有较高要求。一些高价值长周期的产品,不仅对协同研发设计、生产过程管理和优化等制造流程提出了更高要求,也越来越需要产品设备远程维护等后期服务。因此,企业对工业互联网人才的具体能力需求也会根据具体行业和应用场景而异,其产业的属性、产品特点以及面临的困难,各自提出了对人才的不同需求。
(2)岗位具有高度复合性。工业互联网从业人员要具备跨专业、跨学科的知识能力。企业在数字化转型中,迫切需要一批熟悉生产制造流程、熟练掌握信息技术知识、具备跨界协作能力的复合型应用人才。从业人员需要兼具OT和IT能力,并以此为基础,掌握面向垂直行业领域的应用能力。IT与OT的结合应用,会催生出大量跨专业、复合型从业人员的需求;而具体所涉及的IT和OT能力,更与企业所在行业及应用场景高度相关。而这两类技术领域在教育层面覆盖的专业面非常广,包括但不限于传统的机械、精密仪器、电子、自动化、计算机,也涉及新兴的软件、大数据、云计算等,对“学科融合”提出了更高要求。

二、我国职业院校工业互联网类专业设置与人才培养
(一)职业院校工业互联网类专业设置情况
1.职业教育开设工业互联网专业,充分体现OT和IT融合人才培养需求
为了对接现代产业体系,服务产业基础高级化、产业链现代化,2021年3月教育部印发《职业教育专业目录(2021年)》,2022年9月教育部发布新版《职业教育专业简介》,指导院校制定人才培养方案、更新课程体系、加快专业数字化升级改造。
新版专业目录设置4个工业互联网专业,其中高等职业教育本科新增“工业互联网工程”“工业互联网技术”专业;高等职业教育专科新增“工业互联网应用”专业,将“工业网络技术”归属调整(从装备制造大类自动化类调整至电子与信息大类计算机类)并更名为“工业互联网技术”(表2)。当前4个工业互联网新专业,3个为新增,1个为专业调整归属并更名,体现工业互联网发展中工业网络的重要性,并且通过归属调整实现自动化技术与信息技术的融合。

2.已有154所职业院校完成工业互联网新专业设置备案
截至2023年3月,154所高职院校完成166个工业互联网专科专业的设置备案工作(尚无职业院校设置工业互联网本科专业),其中“工业互联网技术”专业96个,“工业互联网应用”专业70个,均为高等职业教育专科专业;其中,常州信息职业技术学院、广东轻工职业技术学院等10所高职院校同时设置备案两个专业。备案院校中,“双高计划”院校共39所,占比25.3%。备案院校地域分布较为均匀,覆盖25个省(区市);山东院校最多(23个),其次为河南(16个)、江苏(14个)、重庆(11个)。
(二)职业院校工业互联网类专业招生就业情况
1.招生规模稳步增长,已覆盖国内大部分区域
中国工业互联网研究院于2023年3月开展了职业院校专业建设调研,针对2022年之前备案设置工业互联网新专业的108所院校,抽样调研了其中的57所,调研率为52.8%(2023年新备案专业的院校尚未开展招生)。调研结果显示,截至目前,57所院校工业互联网新专业招生4404人,其中2021年招生1266人,2022年招生3138人。工业互联网技术专业累计招生2701人,工业互联网应用专业1703人,比例约为1.6∶1。根据调研率估算,目前全国开设了工业互联网新专业的职业院校共计招生接近8400人。
调研院校中覆盖21个省(市区),分布于华北、华中、华东、华南、东北、西北、西南地区,其中华东和华中地区院校较密集。多数院校的工业互联网专业的招生比例(占专业所在院系人数比例)在5%~15%之间,最低点(0.8%)是广东省的东莞职业技术学院,最高点(25%)是河南省的河南机电职业学院和浙江省的杭州科技职业技术学院。
2.就业去向明确且岗位类型丰富
由于工业互联网相关专业于2021年新版专业目录发布之后方才设置备案,相关职业院校培养的毕业生尚未开始就业,本研究集中分析毕业生未来的就业去向,包括工作领域和具体岗位。以高等职业教育专科专业为例,工业互联网技术专业毕业生主要工作领域包括:从事网络集成与运维(侧重工厂外网)、标识解析应用、工业数据采集、工业数据处理与分析、工业App开发与应用、工业互联网安全防护实施(侧重平台、应用、数据安全)等工作,所涉及的典型岗位有工业互联网标识解析运维工程师、工业大数据测试工程师、工业互联网平台运维工程师、工业App开发工程师等。工业互联网应用专业毕业生主要工作领域包括:从事工业网络集成与运维、标识解析应用、工业数据采集、工业边缘计算应用、工业互联网平台应用、工业控制网络安全防护实施等工作,所涉及的典型岗位有工业互联网网络集成工程师、工业互联网边缘计算实施工程师、安全运维工程师等。

三、工业互联网行业技术技能人才需求与职业院校人才培养匹配分析
(一)工业互联网行业技术技能人才需求与职业院校专业设置匹配分析
1.院校专业教学方案与产业需求的匹配度有待提升
工业互联网人才缺口将进一步加大。职业院校作为技术技能人才供给的主要来源,现有的专业建设和人才培养模式与企业需求存在一定脱节现象,导致人才队伍在经验、素质、技能等方面匹配度不高。一方面,工业互联网项目实施涉及研发设计、生产管控、运营管理等业务流程,也涉及设备故障解决、现场技术维修等工作内容,人才必须具有丰富的经验,传统的教育教学缺少一线实战内容,职业院校毕业生一时间难以满足产业岗位要求。另一方面,工业互联网人才要求能够将IT技术与OT技术深度融合,职业院校专业教学往往只侧重完成其中某个类别的人才培养方案(如自动化或者计算机),企业在项目中只能以IT人员+OT人员的形式配合开展实施与交付,用人成本高,对于复合型、创新型人才需求迫切。目前已有职业院校针对工业互联网岗位开展人才培养,但整体人才培养速度和数量均有滞后,学科建设与产业发展相适应尚需时日。
2.工业互联网行业现有人才结构失衡
理想状态下,行业人才队伍呈“金字塔”结构良性发展。其中,塔尖代表人才队伍中的顶尖人才和领军人才;塔身是人才队伍中的中坚力量,如技术类、制造类、职能类等;塔基主要为基层技能型人才队伍。
当前,工业互联网人才金字塔呈现“塔尖强、塔身中、塔基弱”的倒三角失衡现象。优秀经营管理人才不断涌现,工信部自2019年起,陆续评选了28家“跨行业跨领域工业互联网平台”的头部企业,体现了经营管理人才管理和创新力。专业技术人员规模保持稳定,截至2019年底,我国专业技术人才总量达7839.8万人,其中有高级职称的人才占比超10%。随着各类工业互联网培训增多,工业互联网专业技术人员将加速增长。然而,工业互联网技能人员数量少且专业素质不高,工业企业的生产情况复杂,产线设备各异,培养难度较大。从企业需求来看,以主流招聘平台的数据分析为例,其对经营管理人才、专业技术人才、技能型人才三类人才的需求占比分别为10.48%、87.9%、1.62%;以劳务市场、以工带工为主开展招聘的制造业企业,一线普工、技能蓝领需求大于供给,招工难的问题依然显著。制造业作为工业互联网的典型应用场景,企业人才结构以一线产业工人为基础,同样,工业互联网未来需要大量做基础运维和实施服务的技能型人才,为产业提供支撑。
(二)工业互联网行业技术技能人才需求与职业院校人才培养质量匹配分析
1.现有人才培养体系不完备
当前职业院校人才体系供给难以满足产业快速发展的要求。工业互联网为新兴产业,涉及领域广泛,传统教育培训缺乏对接产业发展的能力,也缺乏吸收产业先进技术元素的时间和动力,教育培训体系不成熟,培训内容难以在实际中应用。目前工业互联网产教融合局限于点对点的融合,即由高校或企业牵头,通过项目实现一个学校与一个或几个企业对接,难以统筹建立置于经济带与产业带框架中的产教融合形式。院校教学所用的教材、课程、教具、实训条件、师资等能力不齐备,培训能力不足,培训方式相对单一,培训内容的系统性和科学性不够突出,培训的针对性、实效性有待增强,师资水平差异较大。针对工业互联网和垂直行业内的从业人群,也未能提供成体系的专业化培训,不利于产业技术人员再学习、再提升,以适应工业互联网的发展和产业转型升级。
2.各类型人才评价体系不统一
各类单位和机构提供的工业互联网培训和教学如雨后春笋般涌现,但教学质量良莠不齐。目前尚无成熟的评价标准和体系,难以评估各培训内容和方法是否正确、完备,能否满足业界的需求。从从业人员或学生个人的学习评价体系角度讲,工业互联网人才培养的评价体系尚未建立,个人学习成长的效果难以衡量,难以评估个人能力最终是否达到产业界需求。从组织管理层面讲,在培训管理考核、人才评价晋升、社会服务与保障等方面亟须加强。因此,工业互联网的评价体系尚不完备,既无法有效、系统地对人才培养效果进行系统的反馈,也无法帮助个人通过评价进行有效提升。
3.校企合作中的主导地位不明确
纵观发达国家制造业一线的人才培养特征,企业在用人、培训内容和培训补贴等方面主导权更大,人才培养以产业需求为明确导向,企业不但是用人主体,也是人才培养的主导者。然而,国内校企合作实施环节中,大部分人才培养仍然以供给侧为主导。一方面,职业院校在“招生—培养—就业”等环节占据了绝对的话语权,主导了专业学科的建设方向和课程内容设置及教学大纲。另一方面,由于经费不足、培养周期长、生产经营任务重等客观原因,企业参与人才培养的意愿不高,“产”和“教”仍然未能实现很好的衔接。

四、我国职业院校工业互联网类专业设置建议
(一)对标国家职业标准,提升专业教学匹配度
人才培养需要从产业侧出发,现阶段“工业互联网工程技术人员”新职业正在向标准化、规范化发展,已发布的《职业标准》客观反映了工业互联网从业人员的知识水平、专业能力和工作内容。职业院校可基于《职业标准》,聚焦不同级别的技术人员(初级、中级、高级),依托自身专业基础和学科优势开展人才培养。例如,以信息技术见长的院校,建议聚焦网络互联规划设计方向,在电子信息类课程基础上增加工业设备选型、工控安全等相关内容,开展人才培养方案设计;侧重自动化领域的院校,可以重点关注信息技术课程,如计算机网络、数据库技术等,培养工业设备数据采集规划设计方向的专业人才。这样可以统筹处理传统专业与工业互联网新专业,开展复合型专业人才培养,推动新旧专业有效衔接。
(二)强化师资力量,完善专业建设配套资源
目前职业院校率先开展工业互联网专业建设,本科高校也出现在一级学科下自主设置工业互联网相关二级学科或交叉学科的趋势。下一步,院校需要加速提升专业建设配套能力,在课程设计、教材开发、师资培养、实验室建设等方面综合发力。
职业院校应重视专业师资培养。一方面,引进有科研经历、工程实践经验和教学经验丰富的师资队伍参与课程的设计和教学工作,可从企业、科研院所聘请工程经验丰富的研究人员、工程师作为兼职教师联合补充师资队伍。另一方面,可以借鉴企业的项目实施经验,建立“1+1”的整合型师资队伍。IT和OT方向的教师组建教学团队,共同面向工业互联网课程开展交叉授课。团队中的教师也可以加强交流,在教学中互相融合,共同提升知识技能和教学能力。
(三)完善评价制度,打通技能人才晋升通道
不断深化人才标准与人才评价,研究制定各类型人才评价标准。工业互联网应用场景广泛、涉及岗位多,需要以职业属性和岗位要求为基础,分类建立科学合理、各有侧重的人才评价标准。建立人才认证体系,对证书、课程、认证考试、认证授权点等加强管理,完善工业互联网人才考评系统。充分发挥多元主体的评价作用,构建灵活的人才评价管理机制,打通人才职业能力提升和专业技术等级评定通道。
(四)多方协同,提升产教融合育人实效
一方面,推动建立市域产教联合体、行业产教融合共同体。通过政府搭台、企业支持、高校对接、共建共享等方式推进校企合作,能够有效激发各方积极性。充分发挥政、校、行、企的优势,有序推进区域公共实训基地建设。依托工业互联网创新发展工程、职业技能提升等政府专项补贴政策,布局建设区域级、拥有行业特色的工业互联网人才实训基地,培养高素质复合型专业人才。另一方面,持续扩大人才培养合作生态。业内已经涌现工业互联网产教融合创新中心等团体,可联合企业、职业院校等多方主体共同建设类似生态,积极开展赛会展等活动,持续推动产教融合。
(五)加强政策保障,深化人才供需对接
制定人才培养专项政策和配套措施。出台相关政策文件,加强实施和落实,为行业发展及地方工作指明工作方向,提供人才培养专项资金保障,量化支持力度,鼓励有能力、有资质的企业或机构开展人才培养。建立健全人才公共服务机制。建立人才数据库,统筹建设跨区域多级联动、一体运行的人才公共服务平台,推动人才供需对接。根据地方企业需求,举办专场政策宣讲会、交流会、校企对接会等活动,为企业提供对接人才的渠道。
本文摘自《中国职业技术教育》2023年第23期